Outline:
Data are profoundly dumb about causal relationships
--- Pearl & Mackenzie (2018)
Outline:
Materials based on chapters 5 and 6 of McElreath (2020)
Obtaining an estimate of the causal effect of one variable on another
Obtaining an estimate of the causal effect of one variable on another
an hour more exercise per day causes an increase in happiness by 0.1 to 0.2 points
Obtaining an estimate of the causal effect of one variable on another
an hour more exercise per day causes an increase in happiness by 0.1 to 0.2 points

Data from the 2009 American Community Survey (ACS)

Data from the 2009 American Community Survey (ACS)

Does marriage cause divorce? (pay attention to the unit of analysis)
Age at marriage?

Allows researchers to encode causal assumptions of the data
Allows researchers to encode causal assumptions of the data



"Weak" assumptions

"Weak" assumptions
"Strong" assumptions: things not shown in the graph
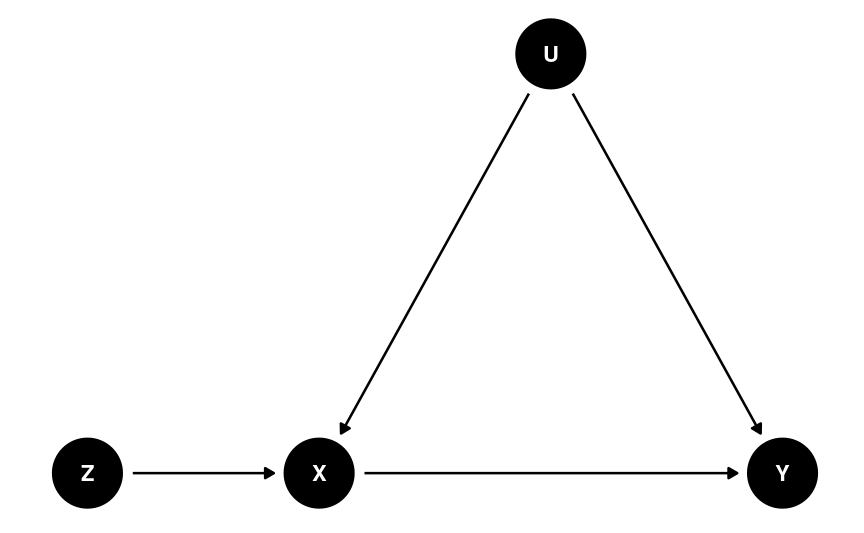
Fork: A ← B → C
Chain/Pipe: A → B → C
Collider: A → B ← C
aka Classic confounding
M ← A → D
aka Classic confounding
M ← A → D
Assuming the DAG is correct,
Di∼N(μi,σ)μi=β0+β1Ai+β2Miβ0∼N(0,5)β1∼N(0,1)β2∼N(0,1)σ∼t+4(0,3)
library(brms)m1 <- brm(Divorce ~ MedianAgeMarriage + Marriage, data = waffle_divorce, prior = prior(std_normal(), class = "b") + prior(normal(0, 5), class = "Intercept") + prior(student_t(4, 0, 3), class = "sigma"), seed = 941, iter = 4000)># Family: gaussian ># Links: mu = identity; sigma = identity ># Formula: Divorce ~ MedianAgeMarriage + Marriage ># Data: waffle_divorce (Number of observations: 50) ># Draws: 4 chains, each with iter = 4000; warmup = 2000; thin = 1;># total post-warmup draws = 8000># ># Population-Level Effects: ># Estimate Est.Error l-95% CI u-95% CI Rhat Bulk_ESS Tail_ESS># Intercept 3.49 0.77 1.96 4.99 1.00 5179 5008># MedianAgeMarriage -0.94 0.25 -1.42 -0.44 1.00 5605 5608># Marriage -0.04 0.08 -0.20 0.12 1.00 5198 4900># ># Family Specific Parameters: ># Estimate Est.Error l-95% CI u-95% CI Rhat Bulk_ESS Tail_ESS># sigma 0.15 0.02 0.12 0.19 1.00 6071 5326># ># Draws were sampled using sampling(NUTS). For each parameter, Bulk_ESS># and Tail_ESS are effective sample size measures, and Rhat is the potential># scale reduction factor on split chains (at convergence, Rhat = 1).


What would happen to the divorce rate if we encourage more people to get married, so that marriage rate increases by 1 per 10 adults?
What would happen to the divorce rate if we encourage more people to get married, so that marriage rate increases by 1 per 10 adults?
Based on our DAG, this should not change the median marriage age
What would happen to the divorce rate if we encourage more people to get married, so that marriage rate increases by 1 per 10 adults?
Based on our DAG, this should not change the median marriage age
| Marriage | MedianAgeMarriage | Estimate | Est.Error | Q2.5 | Q97.5 |
|---|---|---|---|---|---|
| 2 | 2.5 | 1.07 | 0.034 | 0.999 | 1.14 |
| 3 | 2.5 | 1.03 | 0.068 | 0.894 | 1.16 |
No Randomization

Potential confound:
No Randomization

Randomization

Potential confound:

The causal effect of X → Y can be obtained by blocking all the backdoor paths that do not involve descendants of X

The causal effect of X → Y can be obtained by blocking all the backdoor paths that do not involve descendants of X
library(dagitty)dag4 <- dagitty("dag{ X -> Y; W1 -> X; U -> W2; W2 -> X; W1 -> Y; U -> Y}")latents(dag4) <- "U"adjustmentSets(dag4, exposure = "X", outcome = "Y", effect = "direct")
># { W1, W2 }impliedConditionalIndependencies(dag4)
># W1 _||_ W2cong_mesg: binary variable indicating whether or not the participant agreed to send a letter about immigration policy to his or her member of Congress
emo: post-test anxiety about increased immigration (0-9)
tone: framing of news story (0 = positive, 1 = negative)
| No adjustment | Adjusting for feeling | |
|---|---|---|
| b_Intercept | −0.81 [−1.18, −0.45] | −2.01 [−2.60, −1.40] |
| b_tone | 0.22 [−0.29, 0.74] | −0.14 [−0.71, 0.42] |
| b_emo | 0.32 [0.21, 0.43] |
Negative framing: emphasizing costs Positive framing: emphasizing benefits
| No adjustment | Adjusting for feeling | |
|---|---|---|
| b_Intercept | −0.81 [−1.18, −0.45] | −2.01 [−2.60, −1.40] |
| b_tone | 0.22 [−0.29, 0.74] | −0.14 [−0.71, 0.42] |
| b_emo | 0.32 [0.21, 0.43] |
Which one estimates the causal effect?
Negative framing: emphasizing costs Positive framing: emphasizing benefits

In the DAG, E is a post-treatment variable potentially influenced by T

In the DAG, E is a post-treatment variable potentially influenced by T
A mediator is very different from a confounder
emoi∼N(μei,σ)μei=βe0+β1toneicong_mesgi∼Bern(μci,σc)logit(μci)=ηiηi=βc0+β2tonei+β3emoiβe0,βc0∼N(0,5)β1,β2,β3∼N(0,1)σ∼t+4(0,3)
m_med <- brm( # Two equations for two outcomes bf(cong_mesg ~ tone + emo) + bf(emo ~ tone) + set_rescor(FALSE), data = framing, seed = 1338, iter = 4000, family = list(bernoulli("logit"), gaussian("identity")))># Family: MV(bernoulli, gaussian) ># Links: mu = logit># mu = identity; sigma = identity ># Formula: cong_mesg ~ tone + emo ># emo ~ tone ># Data: framing (Number of observations: 265) ># Draws: 4 chains, each with iter = 4000; warmup = 2000; thin = 1;># total post-warmup draws = 8000># ># Population-Level Effects: ># Estimate Est.Error l-95% CI u-95% CI Rhat Bulk_ESS Tail_ESS># congmesg_Intercept -2.01 0.30 -2.60 -1.42 1.00 9742 6632># emo_Intercept 3.40 0.24 2.93 3.86 1.00 10684 6756># congmesg_tone -0.15 0.29 -0.73 0.41 1.00 9449 6097># congmesg_emo 0.32 0.06 0.21 0.43 1.00 9514 6710># emo_tone 1.14 0.33 0.47 1.79 1.00 10417 5856># ># Family Specific Parameters: ># Estimate Est.Error l-95% CI u-95% CI Rhat Bulk_ESS Tail_ESS># sigma_emo 2.73 0.12 2.51 2.98 1.00 10496 6553># ># Draws were sampled using sampling(NUTS). For each parameter, Bulk_ESS># and Tail_ESS are effective sample size measures, and Rhat is the potential># scale reduction factor on split chains (at convergence, Rhat = 1).Causal effect when holding mediator at a specific level
cond_df <- data.frame(tone = c(0, 1, 0, 1), emo = c(0, 0, 9, 9))cond_df %>% bind_cols( fitted(m_med, newdata = cond_df)[ , , "congmesg"] ) %>% knitr::kable()
| tone | emo | Estimate | Est.Error | Q2.5 | Q97.5 |
|---|---|---|---|---|---|
| 0 | 0 | 0.122 | 0.032 | 0.069 | 0.195 |
| 1 | 0 | 0.108 | 0.033 | 0.054 | 0.183 |
| 0 | 9 | 0.699 | 0.071 | 0.549 | 0.826 |
| 1 | 9 | 0.669 | 0.063 | 0.539 | 0.786 |
Change in Y of the control group if their mediator level changes to what the treatment group would have obtained
Change in Y of the control group if their mediator level changes to what the treatment group would have obtained
Quick Demo using posterior means1
[1]: Fully Bayesian analyses in the note
Change in Y of the control group if their mediator level changes to what the treatment group would have obtained
Quick Demo using posterior means1
[1]: Fully Bayesian analyses in the note
| tone | emo | Estimate | Est.Error | Q2.5 | Q97.5 |
|---|---|---|---|---|---|
| 0 | 3.39 | 0.286 | 0.042 | 0.208 | 0.372 |
| 0 | 4.53 | 0.365 | 0.048 | 0.275 | 0.462 |


Maybe age is related to both emo and cong_mesg?
m_med2 <- brm( # Two equations for two outcomes bf(cong_mesg ~ tone + emo + age) + bf(emo ~ tone + age) + set_rescor(FALSE), data = framing, seed = 1338, iter = 4000, family = list(bernoulli("logit"), gaussian("identity")))
Can be incorporated by assigning priors to the unobserved confounding paths

E.g., Is the most newsworthy research the least trustworthy?

nice person → date ← good-looking person
impulsivity → high-risk youth ← delinquency
nice person → date ← good-looking person
impulsivity → high-risk youth ← delinquency
healthcare worker → COVID-19 testing ← COVID-19 severity2
nice person → date ← good-looking person
impulsivity → high-risk youth ← delinquency
healthcare worker → COVID-19 testing ← COVID-19 severity2
nice person → date ← good-looking person
impulsivity → high-risk youth ← delinquency
healthcare worker → COVID-19 testing ← COVID-19 severity2
standardized test → admission ← research skills
maternal smoking → birth weight → birth defect ← mortality
| Dept | App_Male | Admit_Male | Percent_Male | App_Female | Admit_Female | Percent_Female |
|---|---|---|---|---|---|---|
| A | 825 | 512 | 62.1 | 108 | 89 | 82.41 |
| B | 560 | 353 | 63.0 | 25 | 17 | 68.00 |
| C | 325 | 120 | 36.9 | 593 | 202 | 34.06 |
| D | 417 | 138 | 33.1 | 375 | 131 | 34.93 |
| E | 191 | 53 | 27.7 | 393 | 94 | 23.92 |
| F | 373 | 22 | 5.9 | 341 | 24 | 7.04 |
| Total | 2691 | 1198 | 44.5 | 1835 | 557 | 30.35 |

What do we mean by the causal effect of gender?
What do we mean by gender bias?

See more in the note
Data are profoundly dumb about causal relationships
--- Pearl & Mackenzie (2018)
Outline:
Keyboard shortcuts
| ↑, ←, Pg Up, k | Go to previous slide |
| ↓, →, Pg Dn, Space, j | Go to next slide |
| Home | Go to first slide |
| End | Go to last slide |
| Number + Return | Go to specific slide |
| b / m / f | Toggle blackout / mirrored / fullscreen mode |
| c | Clone slideshow |
| p | Toggle presenter mode |
| t | Restart the presentation timer |
| ?, h | Toggle this help |
| Esc | Back to slideshow |